
Kalite Yönetim Birimi Genel Bilgiler
Kalite Yönetim Birimi, kurumumuzda kalite yönetim sisteminin etkin şekilde uygulanmasını, izlenmesini ve sürekli iyileştirilmesini sağlamak amacıyla faaliyet göstermektedir. Birim; süreç denetimleri, risk yönetimi, memnuniyet ölçümleri ve eğitim faaliyetleri aracılığıyla kurum genelinde kalite bilincinin geliştirilmesini hedeflemektedir.
Birimimizin temel görevleri arasında:
· Kurum süreçlerinin ulusal ve uluslararası kalite standartlarına uygunluğunu sağlamak,
· Süreç performansını izlemek ve gerekli iyileştirmeleri uygulamak,
· Çalışanların kalite farkındalığını artırmak için eğitim ve bilgilendirme faaliyetleri düzenlemek,
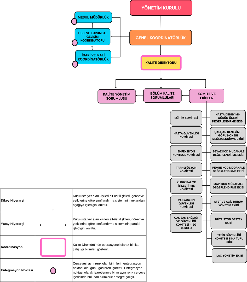
· Tüm komitelerde Kalite Direktörü olarak görev almak ve kalite çalışmalarının koordinasyonunu sağlamak,
· Risk yönetimi, güvenlik raporlama ve memnuniyet ölçümleri süreçlerini yürütmek,
· Düzeltici ve önleyici faaliyetlerin (DÖF) uygulanmasını ve takibini sağlamak,
· Kurumsal hedeflerin takibini yapmak ve kalite göstergelerini izlemek,
· Sağlıkta kalite ile ilgili sektörel gelişmeleri takip ederek öneriler geliştirmek ve üst yönetime sunmak yer almaktadır.
Kalite Yönetim Birimi, bu görevler doğrultusunda kurumun stratejik hedeflerine katkıda bulunmayı ve hizmet kalitesinin sürekli geliştirilmesini sağlamayı amaçlamaktadır.
Özel EMOT Hastanesi’ nde Sağlıkta Kalite Standartları (SKS) kapsamında faaliyet gösteren;
• Eğitim Komitesi,
• Tesis Güvenliği Komitesi,
• Enfeksiyon Kontrol Komitesi,
• Hasta Güvenliği Komitesi,
• İş Sağlığı ve Güvenliği Kurulu (Çalışan Sağlığı ve Güvenliği Komitesi),
• Transfüzyon Komitesi,
• Klinik Kalite İyileştirme Komitesi,
• Nütrisyon Destek Ekibi,
• Bina Turu Ekibi,
• Mavi Kod Değerlendirme/Müdahale Ekibi,
• Beyaz Kod Değerlendirme/Müdahale Ekibi,
• Pembe Kod Değerlendirme/Müdahale Ekibi bulunmaktadır.
Komite ve ekipler aracılığıyla hastanede yürütülen kalite çalışmalarının takibi yapılmakta, oluşabilecek potansiyel riskler için tedbirlerin alınması sağlanmaktadır.
Kalite Politikası
“Sağlık Bakanlığı Sağlıkta Kalite Standartları (SKS) ve uymakla yükümlü olduğumuz sair yasal mevzuatlar kapsamında temel değerimiz olan hasta ve çalışan güvenliği ile hasta ve çalışan memnuniyeti için tüm hizmet sürecimizi her fırsatta sürekli iyileştirmeyi ve geliştirmeyi benimseyen bir yaklaşımı esas alarak gerçekleştirmeyi amaçlar.
Her yıl Sağlık Bakanlığı tarafından tüm hizmet süreçlerimiz değerlendirilmekte ve sonucunda başarı ile ödüllendirilmekteyiz. Her yıl bu başarıyı kalıcı yapabilmek için önceliklerimiz şunlardır:
• Hastalarımıza en iyi tanı ve tedavi hizmetini sunarak sağlıklı toplum için çalışmak
• Hizmet kalitemize paralel olarak hasta ve hasta yakını memnuniyetini en üst düzeyde sağlamak
• Sunduğumuz hizmetleri sürekli geliştirerek uzman sağlık profesyonelleri yetiştirmek ve referans alınan bir kuruluş olmak
• Çalışanlarımız için güvenli ve konforlu bir ortam oluşturmak
• Eğitime önem vermek ve daha fazla araştırma, eğitim imkânı sağlamak
• Tüm çalışanlarımızın hizmet sürecinde etkili olduğu ekip çalışmasının etkinliğini ve verimliliğini arttırmak
• Yasal mevzuatlar çerçevesinde kabul edilen kalite yönetim sistem şartlarına uymak ve sistemin gelişimine katkı sağlamak. “
Kalite Yönetim Birimi Organizasyon Şeması

2025 Yılı Kalite Gösterge Sonuçlarımız
